Bluetooth モジュールでRCサーボ・ESCを制御したい [第16回-プリント基板設計に着手]

2025-11-03 · Tomoki Ikegami

"自作ラジコン操縦アプリ「Happy_RC_Driver」対応したプリント基板(PCB)の設計に取り掛かった"


現状の回路図&基板

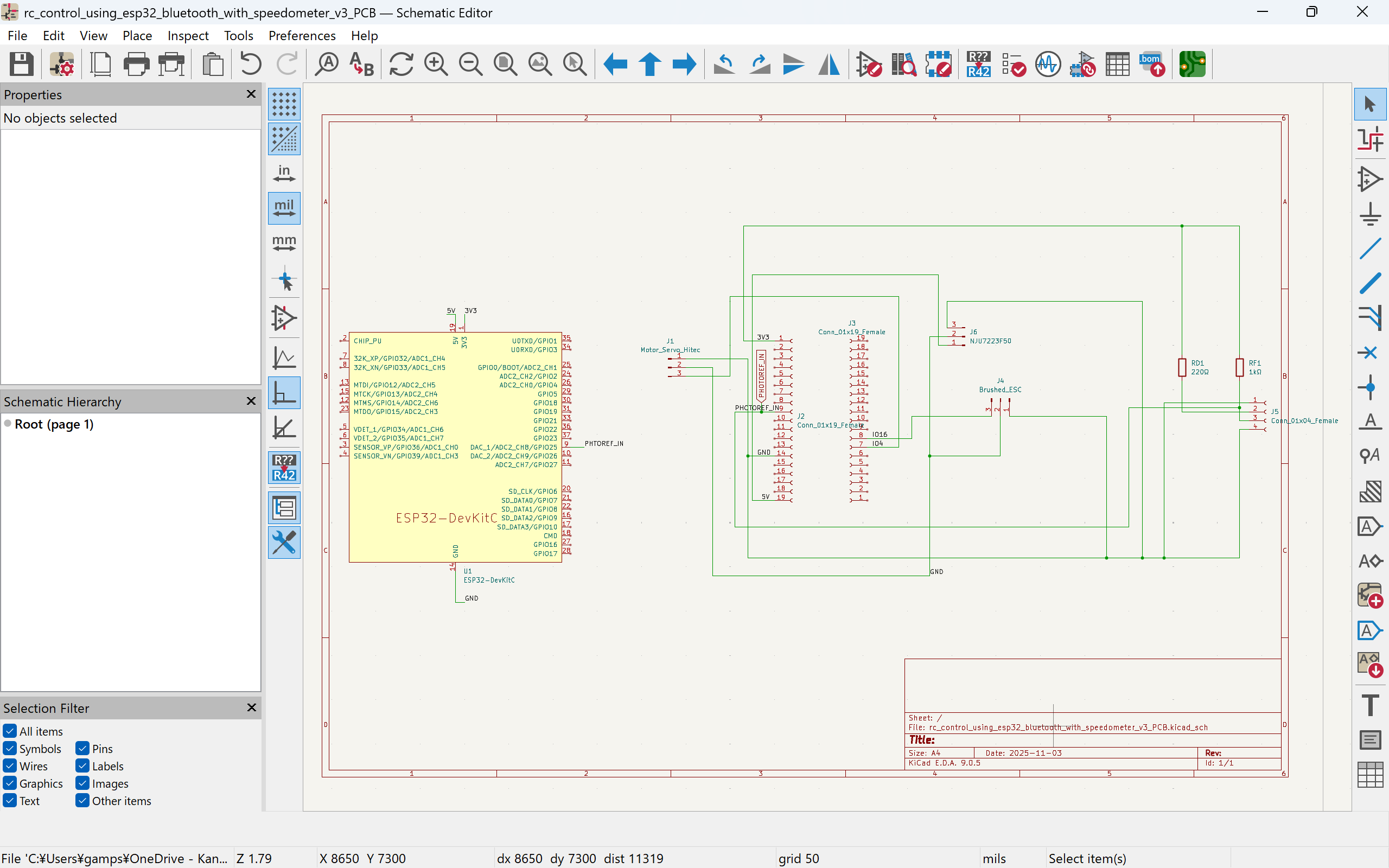
 普段の研究開発のこともあり中々最近できていませんでしたが、自作ラジコン操縦用アプリ「Happy_RC_Driver」に対応したレシーバーのプリント基板(PCB)設計に着手しました!

 現状では、KiCadを使用して「回路図」と「プリント基板のパターン」を作成しています。今はDIP部品で実装を進めていますが、将来的にはSMD(表面実装)でやりたいです。

 少しずつ形にして、シミュレーションとか実機の動作テストができたらなと考えています。

 KiCadの操作は覚えながらなので大苦戦中ですが…笑

現状の回路図
☝ 現状の回路図
現状のプリント基板パターン
☝ 現状のプリント基板パターン

関連記事